
카르카손을 혼자 즐길 수 있게 해주는 규칙입니다. 여러 색의 미플을 이용하여 최대 점수를 내는 것이 목적입니다.
In a Grove: Revised Edition – Oink Games
장르: 블러핑
인원수: 3-4인
카드 구성: ♠2-♠8, ♠A, ◇A, 그리고 문양당 아무 카드나 5장씩 플레이어 수만큼 필요하다.
(4인 기준 예시: ♠2♠3♠4♠5♠6♠7♠8♠A◇A / ♠9♠10♠J♠Q♠K / ◇9◇10◇J◇Q◇K / ♡9♡10♡J♡Q♡K / ♣9♣10♣J♣Q♣K)

게임의 목표는 뒷면으로 놓인 3장의 용의자 중에서 범인을 찾는 것이다. 용의자 카드에는 3가지 규칙이 있다.




장르: 트릭테이킹
인원수: 3인
카드 구성: 7-A(32장)을 사용.
일반적인 게임: ♣J > ♠J > ♡J > ◇J > A > 10 > K > Q > 9 > 8 > 7 (모든 J는 으뜸패로 취급된다)
널(Null) 게임: A > K > Q > J > 10 > 9 > 8 > 7
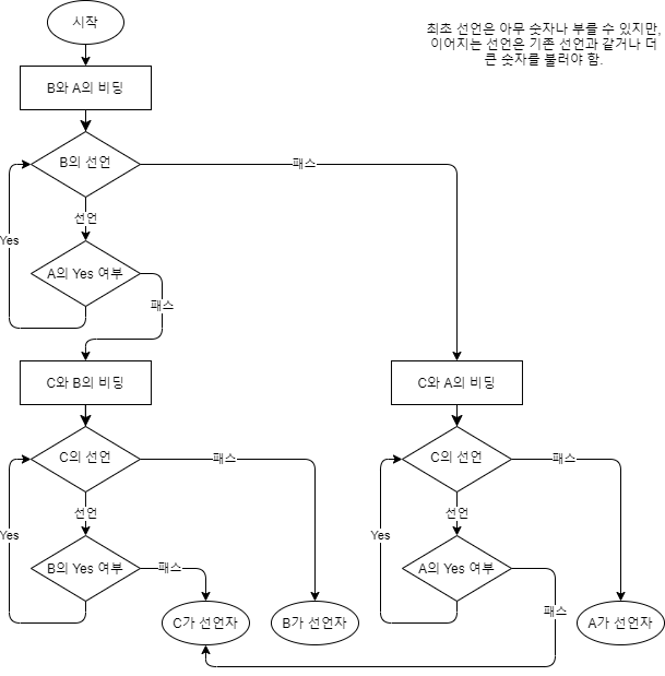
첫 번째 플레이어를 A, 두 번째 플레이어를 B, 세 번째 플레이어를 C라고 가정한다.

비딩 과정은 실제로는 복잡하지 않으나 확실하게 표시하기 위해 알고리즘으로 나타내 보았다. 여기서 Yes란 패스하지 않고, 선언한 숫자와 같거나 큰 숫자를 부르는 것을 말한다.
스카트는 게임의 가치를 잘 따져보아야한다. 게임의 가치는 (기본 점수)와 (보너스 중 달성한 것의 합)의 곱으로 나타나며 상술한 비딩 단계 때에 이 가치를 선언하는 것이다.
| 기본점수 | 보너스 | |
| ◇ = 9 | 마타도르/역-마타도르(matador) = 1개당 1 | |
| ♡ = 10 | 기본 = 1 | |
| ♠ = 11 | 슈나이더 = 1 | |
| ♣ = 12 | X | 슈바르츠 = 1 |
| 그랜드 = 24 | 핸드 = 1 | |
| 핸드 슈나이더 선언= 1 | ||
| 핸드 슈바르츠 선언= 1 | ||
| 핸드 오픈 선언= 1 |
선언자가 되어 핸드 게임(+1)을 진행한다고 가정하자. 마타도르가 3인 손패(+3)를 가지고 하트(10*)를 으뜸패로 삼았고, 슈바르츠 선언을 한 뒤 달성(+4)해 게임에서 승리했다. 게임의 가치는 10 * (3 + 1 + 1 + 4) = 90이 된다.

선언자는 자신이 획득한 카드의 점수를 더한 뒤, 자신의 선언과 대조한다.
선언자가 승리하고 게임 가치가 선언보다 크다면 게임 가치를 점수로 획득한다.
선언자가 패배하고 게임 가치가 선언보다 크다면 (게임 가치*2)점을 잃는다.
게임 가치가 선언보다 작다면 즉시 게임에서 패배하고 게임 가치를 최소화한 뒤 (게임 가치)*2점을 잃는다.
선언자 이외의 플레이어들은 점수를 얻지 않는다.
각자 선 플레이어를 3번씩(총 9판)한 뒤 게임이 종료되고 점수가 높은 사람이 승리한다. 긴 게임을 원한다면 15판, 짧은 게임을 원한다면 3판을 해도 좋다.
<스카트>에서는 카드 점수를 즉시 본인 점수로 획득하는 것이 아니다. 카드 점수는 단지 그 게임에서 본인이 승리조건을 달성했는지 아닌지 판단할 뿐이며, 달성했다면 그 점수는 무시하고 비딩과 게임의 가치를 비교해 점수를 얻는 것이다.
총평
스카트는 만들어진지 200년이 넘은 독일 게임입니다. 스카트의 역사는 한국의 고스톱보다 훨씬 깊다보니 독일에서는 고스톱보다 더한 인기를 지닌 국민 게임이죠. 경매 과정이나 점수 시스템이 다른 카드 게임들에서 보기 힘든 방식이기 때문에 규칙을 익히는 것이 힘들 수 있지만, 규칙을 온전히 익히고 나면 확률 계산과 공방을 주고받는 독특한 특징, 그리고 깊은 수싸움의 매력에 빠지게 되어 왜 독일의 국민 게임인지 알 수 있게 됩니다. 스카트는 보드게임 아레나에서 온라인으로 플레이해볼 수도 있습니다.
장르: 트릭테이킹
인원수: 4인, 2:2 팀전
카드 구성: 조커를 제외한 52장의 카드를 사용
각 숫자는 A>K>Q>J>…>3>2의 강약을 가진다. 또한 ♠를 으뜸패로 사용한다.
플레이어들이 손에 가지고 있는 모든 카드를 다 낸 경우 한 라운드가 종료되며 점수계산을 한다. 어느 팀이 누적점수 500점이 되거나 -200점이 되는 순간 게임이 종료되고 점수가 높은 팀이 승리한다.
닐을 선언한 사람의 유무에 따라 점수 계산 방법이 다르다. 또, 선언 성공 여부에 따라서도 다르다.
게임 진행 도중, 자루의 개수가 10을 넘는다면, 10개를 제거하고 즉시 -100점을 획득한다(예: 9개의 자루가 누적된 상황에서, 2개의 트릭을 추가로 획득해 11개의 자루가 되었다면 -100점을 획득하고 자루의 개수는 10개가 줄어 1개가 된다)
팀 별 선언의 합과 팀 별 획득한 트릭을 예시로 들었다.
1. 9회를 선언했고 9개의 트릭을 획득했다. 9*10 = 90점.
2. 7회를 선언했고 9개의 트릭을 획득했다. 7*10 + 2 = 72점. 자루 2개가 누적된다.
3. 7회를 선언했고 6개의 트릭을 획득했다. 7*-10 = -70점.
4. 닐과 5회를 선언했고, 닐을 성공하며 5개의 트릭을 획득했다. 100 + 5*10 = 150점.
5. 닐과 4회를 선언했고, 닐을 성공하며 5개의 트릭을 획득했다. 100 + 4*10 + 1 = 141점. 자루 1개가 누적된다.
6. 닐과 4회를 선언했고, 닐을 실패하며 5개의 트릭을 획득했다. -100 + 4*10 + 1 = -59점. 자루 1개가 누적된다.
7. 닐과 4회를 선언했고, 닐을 실패하며 4개의 트릭을 획득했다. -100 + 4*10 = -60점.
8. 닐과 4회를 선언했고, 닐을 실패하며 3개의 트릭을 획득했다. -100 + 4*-10 = -140점.
9. 더블 닐과 4회를 선언했고, 더블닐을 실패하며 5개의 트릭을 획득했다. -200 + 4*10 + 1 = -159점. 자루 1개가 누적된다.
장르: 트릭테이킹
인원수: 2인
카드 구성: 8-A와 조커 2장을 포함한 30장. 조커는 빨강/검정으로 색깔 구분이 되어야 한다.
손에 있는 카드가 다 떨어지면 라운드가 종료된다. 각자 점수를 획득한 뒤 선 플레이어를 교체하고 다음 라운드를 시작한다. 누군가 100점을 획득하면 게임이 종료되고 점수가 높은 사람이 승리한다.
게임 시작시 선 플레이어는 ‘이번 라운드에 으뜸패 없음’을 선언할 수 있다. 이 경우 2장의 조커의 강약을 비교할 수 없게 된다. 누군가가 조커를 냈다면 해당 트릭은 즉시 그 플레이어의 승리가 되며 상대방은 패에서 카드를 1장 뒷면으로 버린다.
패리티는 두 명의 플레이어가 카드를 정확히 반으로 나누어받습니다. 그러므로 본인이 가지고 있지 않은 카드는 무조건 상대방이 가지고 있는 것이죠. 초반에는 상대방이 낼 카드를 쉽게 예측할 수 있지만 게임이 계속될 수록 초반에 나왔던 카드를 기억하기 힘듭니다. 그리고 선언한 홀짝에 맞게 트릭을 획득하기 위해서 중후반부터는 철저한 카운팅을 기반으로한 가위바위보 느낌의 게임이 됩니다.
확실하게 카드를 기억해두고, 상대방의 의도와 다른 승리를 안겨주어 홀짝 선언을 실패하도록 합시다. 조커는 무조건 승리할 수 있으므로 조커를 내는 타이밍도 중요합니다.
패리티는 데이빗 파를렛(David Parlett)의 게임입니다. Parity: card game for two (parlettgames.uk)
장르: 블러핑
인원수: 3-6인
카드 구성: 조커 2장을 포함한 54장. 카드는 2, 3, 4, ….J, Q, K, A의 순서를 따른다.
※이 게임은 불쉿(Bullshit), 치트(Cheat), 아이 다우트 잇(I doubt it) 등으로 불리기도 한다. 또한 지역/국가별로 규칙에 차이가 있으나 본문에서는 가장 기본이 되는 규칙을 소개한다.
누군가 손에 있는 카드를 모두 내면 게임이 종료되고 해당 플레이어는 승자가 된다.
장르: 트릭테이킹
인원수: 4인. 2:2 팀전
카드 구성: 7-A를 사용(32장)
※네덜란드에서 유래한 클라버야센은 2,3명으로도 즐길 수 있다. 그 외에도 위트레흐트나 암스테르담 그리고 로테르담 등의 지역에 따라서 규칙의 차이가 있지만 본문에서는 2:2로 게임하는 로테르담 규칙을 설명하고, 마지막에 변형 규칙을 소개한다.
각 숫자는 A>10>K>Q>J>9>8>7의 강약을 가진다. 으뜸패의 경우 J>9>A>10>K>Q>8>7의 강약을 가진다.

본문에서는 선 플레이어부터 자유롭게 정하는 규칙을 소개했다. 하지만 두 가지 변형이 존재한다.
암스테르담 규칙은 으뜸패의 사용과 관련된 규칙이다. 로테르담 규칙과 대비되는 부분이 존재하고, 본문의 <게임의 진행> 항목 2, 3번과 차이가 있다.
16라운드를 한 뒤 점수의 총합을 비교하는 방법이 기본적이지만, 750점이나 1500점 등의 점수 목표를 먼저 달성하는 팀이 승리하는 규칙을 적용할 수도 있다.
장르: 러미
인원수: 2인
카드 구성: 조커를 제외한 52장을 사용
Run(Sequence): 무늬가 같고 이어지는 숫자 카드 3장 이상의 조합. (예: ♡10 ♡J ♡Q ♡K)
Group(Set): 숫자가 같은 카드 3장 이상의 조합. (예: ♡3 ◇3 ♣3)
※러미는 오늘날의 아주 대중적인 게임인 루미큐브의 원전이 되는 게임으로, 역사가 깊은 게임이다. 그러므로 크게는 국가/시대별, 작게는 지역별로 규칙 차이가 존재한다. 여기서는 가장 기본이 되는 규칙을 소개한다. 변형/예외 규칙은 마지막에 간략하게 써놓았다.
장르: 러미
인원수: 2~4인
카드 구성: 조커를 제외한 52장을 사용